倍加信(xin)車牌(pai)識別停車場(chang)系統(tong)軟件(jian)功能(neng)預(yu)覽(lan)
軟(ruan)件(jian)功(gong)能(neng)是(shi)否強大(da),看(kan)軟(ruan)件(jian)設(she)置(zhi) ^_^
倍加信(xin)車牌(pai)識別停車場(chang)系統(tong)主界面

車場(chang)參數(shu)設置(zhi)

停車場(chang)系統(tong),收費(fei)標(biao)準(zhun)設(she)置(zhi)
全國(guo)各(ge)地(di)各(ge)個(ge)停車場(chang)有不同收費(fei)標(biao)準(zhun),浪搏望(wang)車牌(pai)識別停車場(chang)系統(tong),有強大(da)收費(fei)設(she)置(zhi)支(zhi)持(chi),可滿足五(wu)花(hua)八(ba)門的(de)收(shou)費(fei)標(biao)準(zhun)需求。

收費(fei)標(biao)準(zhun)---按(an)統壹(yi)時(shi)間(jian)收費(fei)

收費(fei)標(biao)準(zhun)---按(an)次(ci)收(shou)費(fei)收(shou)費(fei)

收(shou)費(fei)標(biao)準(zhun)---按(an)時(shi)間(jian)段(duan)收(shou)費(fei)

收(shou)費(fei)標(biao)準(zhun)---按(an)天(tian)收費(fei)

收費(fei)標(biao)準(zhun)---按(an)工作日和(he)非(fei)工(gong)作日收(shou)費(fei)

收(shou)費(fei)標(biao)準(zhun)---跨(kua)日收費(fei)1類(lei)

收費(fei)標(biao)準(zhun)---跨(kua)日收費(fei)2類(lei)

收費(fei)標(biao)準(zhun)---跨(kua)日收費(fei)3類(lei)

收費(fei)標(biao)準(zhun)---跨(kua)日收費(fei)4類(lei)

收費(fei)標(biao)準(zhun)---白天(tian)計時(shi)晚(wan)上計次(ci)

收(shou)費(fei)標(biao)準(zhun)----24小(xiao)時(shi)輪循收(shou)費(fei)

收(shou)費(fei)標(biao)準(zhun)---按(an)時(shi)段(duan)收(shou)費(fei)

收(shou)費(fei)標(biao)準(zhun)---按(an)次(ci)限(xian)額(e)收(shou)費(fei)

收(shou)費(fei)標(biao)準(zhun)---惠州專(zhuan)用收(shou)費(fei)標(biao)準(zhun)(其(qi)他地(di)方可用上面標(biao)準(zhun)收(shou)費(fei)標(biao)準(zhun))

車位(wei)設(she)置(zhi)

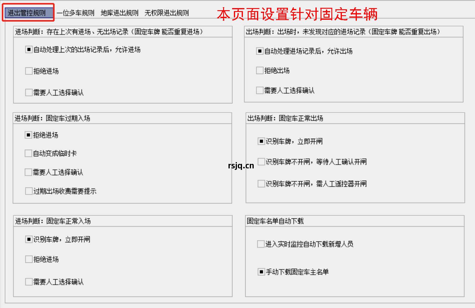
固定(ding)車進(jin)出管(guan)控(kong)規(gui)則

固定(ding)車壹(yi)位(wei)多車規(gui)則

固定(ding)車地(di)庫(ku)進(jin)出規(gui)則

固定(ding)車無權(quan)限(xian)進(jin)出規(gui)則

收費(fei)車輛(liang)進(jin)出規(gui)則

收費(fei)車輛(liang)同壹(yi)天(tian)多次(ci)進(jin)出

收(shou)費(fei)車輛(liang)綠牌、余(yu)額(e)不(bu)足等(deng)計(ji)費(fei)規(gui)則

車牌(pai)識別顏色控(kong)制(zhi)

車牌(pai)識別進(jin)出時(shi)間(jian)控(kong)制(zhi)

車牌(pai)識別進(jin)出時(shi)間(jian)控(kong)制(zhi)

車牌(pai)識別算(suan)法控(kong)制(zhi)設置(zhi)

車牌(pai)識別無牌車掃(sao)碼(ma)設(she)置(zhi)

語音(yin)和(he)LED設(she)置(zhi)

本(ben)地(di)優惠券-消費(fei)減(jian)免(mian)停車費(fei)商家(jia)設(she)置(zhi)

本(ben)地(di)優惠券-消費(fei)減(jian)免(mian)停車費(fei)優惠券管理(li)

本(ben)地(di)優惠券---優惠券領(ling)用查詢(xun)

本(ben)地(di)優惠券---優惠券使(shi)用查詢(xun)

手(shou)動開閘(zha)設(she)置(zhi)

雲(yun)平(ping)臺(tai)設置(zhi)

車位(wei)顯(xian)示(shi)屏(ping)設置(zhi)

刷卡配(pei)置(zhi)

車道(dao)設(she)置(zhi)

各(ge)地(di)上報數(shu)據(ju)到(dao)管理(li)單位(wei)設(she)置(zhi)

LED屏設(she)置(zhi)

語音(yin)信(xin)箱設(she)置(zhi)

黑(hei)名單車設(she)置(zhi)

各(ge)類(lei)統計報表

進(jin)出控(kong)制(zhi)主界面(右側快捷鍵功能(neng)均(jun)可通過權(quan)限(xian)設(she)置(zhi),控(kong)制(zhi)安(an)保(bao)人員操(cao)作)

其(qi)他(ta)如(ru)車牌(pai)發行、月卡(ka)延期(qi)、儲(chu)值(zhi)卡(ka)充值(zhi)、儲(chu)值(zhi)卡(ka)退(tui)款(kuan)、下載黑(hei)名單、下載(zai)白名單、用戶(hu)資料管理(li)、車輛(liang)鎖(suo)定、車輛(liang)解鎖(suo)、過車流(liu)水(shui)、系(xi)統日誌等(deng)等(deng)更(geng)多標(biao)準(zhun)功(gong)能(neng)就不壹(yi)壹(yi)截圖(tu),欲了(le)解(jie)詳(xiang)細或(huo)索(suo)取報(bao)價(jia)、試(shi)用版軟(ruan)件(jian)、解決(jue)方(fang)案(an)等(deng),請(qing)聯系(xi)倍加信(xin)工作人員。
- 上壹(yi)篇:倍加信(xin)停車場(chang)系統(tong)支(zhi)付寶(bao)、微信(xin)采(cai)用直(zhi)連(lian)模式所(suo)提供的資料 2020/1/30
- 下壹(yi)篇:倍加信(xin)科技姜(jiang)漢文介(jie)紹 2020/1/30
